D
V
E
T
A-
A
A+
Directorate of Vocational Education & Training
Government of West Bengal
Home
About Us
About The Department
Directorate
Directorate of Vocational Education & Training
CSS-VSE Scheme
Organization Structure
Our Mission & Vision
PBSSD
Activity & Events
Activity & Events
Photo Gallery
Video Gallery
Traning and Placement
ToT
Rojgar Seva
Role Models
Vertical Mobility
Placement
Entrepreneur
Important Links
FAQs
Iosms FAQs
Affiliation
Examination
Certification
Contact Us
Login
Sitemap
Free Learning Resources
Recruitment
About Us
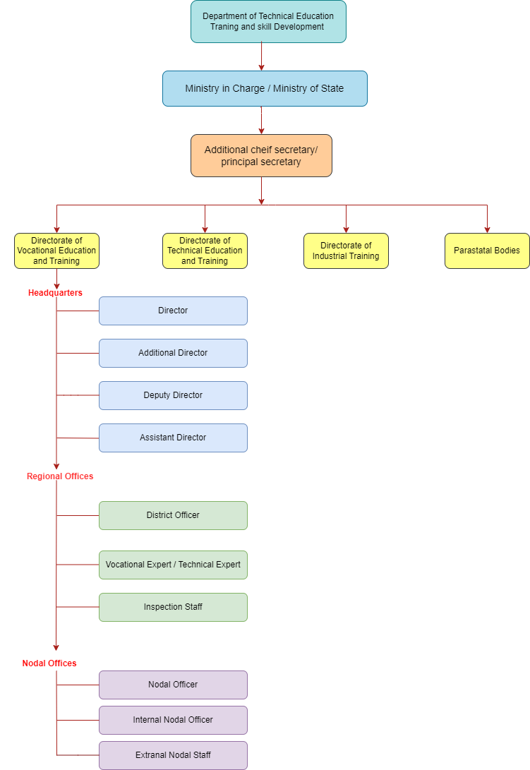
Organization Structure
Organization Structure Chart
Organization Structure Table
Sl.
Designation
Code
Rank
No record found